本次 Project 包括后续 Project 采用了 C# 的 NAudio 库,其包含了对 ASIO 的驱动封装。 ASIO可实现低延迟、高同步、高吞吐率以及对声卡的直接访问,而不用承担系统音频接口的 overhead。
对于收到的每一个音频信号 (sample),该音频库可以通过事件的方式来激活一个函数,并传入对应的浮点值。
我们采用了Passband Modulation作为调制方式。更具体来说是采用了Phase Shift Keying(PSK)。由于是无线传输,我们接收到的信号响度难以控制。PSK对响度没有要求,因此较为合适。
对于每一个bit,我们将其转换为对应的波形。0代表的波形和1代表的波形相差180度的相位。而对于标志信号开始的preamble,我们采用了调频连续波(FMCW)。这种波形优点在于非常独特,识别错误率低且精准,缺点在于占用了太多的频谱资源。不过对于项目来说,频谱资源并不稀缺,因此它是一个合适的选择。
解调器需要时时刻刻去计算前一段时间内接收到的的信号与preamble是否一致。因此他需要维护一个小的ring buffer(即一个支持随机访问的queue),每收到一个sample,就添加到buffer末尾,并将最老的sample从buffer中取出,丢弃。然后他将buffer与preamble进行点乘(元素相乘再相加),若达到一定阈值则认为收到了这一信号,并以这一时刻作为信号开始的时刻。除非在一定时间内,又出现了能量更高的时刻,则以新的时刻为准。(与matlab演示代码逻辑相同)
在接收到preamble之后,就开始解调数据了。和刚才一样,将收到的一串sample和0代表的波形做点乘,若大于0则认为这一位是0,反之认为是1。在读取了预先设定的bits数量后停止读取,或者通过接收到的数据中的长度数据判断读取长度。我们最终采用了第二种方法,但由于在后续项目中被重写,在此就不多做叙述了。
调制解调过程中有许多需要设定的参数。经过各种测试,我们大致采用了4000Hz频率的载波,1000Hz到10000Hz的调频连续波,用24个sample表示一个bit。
这样理论瞬时Throughput最高能达到48000 / 24 = 2000bps = 2kbps。
由于采用的是无线传输,收到的音频信号响度很不稳定。因此如何设定能量的阈值是一个挑战。如果收到的音量较小,阈值应该低,反之阈值应该较高。
另外,外界干扰也较多,在房间内还极其容易受到回声干扰,因此总体可靠性很难得到保证。
对于传入的 bit array, 我们采用自制与里德-所罗门码混合的校验与纠错机制
其中,对于要传入的数据,我们按照
这样对于收到的 frames,只要接受到对的数据块至少14个,就可以还原出原本的 98 bits。在完成这一步之后,数据传输正确率可以做到几乎每次 100%。
通过观察,我们发现 Athernet 的错误特点是传输过程中会有连续数据的错误,因此对于我们的设计,横向数据(即每个 frame 中的数据)连续错误的概率较大。因此我们设想如果我们能“竖着”对其做里德-所罗门码可以提高对错误发生的针对性。
由于我们的传输效率较高,因此我们还采用了在规定时间内两倍发送数据的方式来增加冗余。当里的所罗门算法发现当前 frame 出现错误后会采用第二次收到的 frame 值。
我们的 frames 必须保证严格对齐,因为我们是根据收到的顺序进行还原。未来的改进可以设计一个协议,在传输的 frame 中加入对应的 index.
在Project 2中,我们实现了一个基于有线传输的软件Modem(调制解调器)。它所承担的工作与真正的以太网调制解调器类似,区别在于它额外地通过ACK机制提供了可靠传输的能力。因此,整个Modem就成了一个可靠的2层设备,在后续的项目中可以方便地使用。
对于上层,Modem提供了简洁的API(例如TransportData(destination, data)),另外在此次项目中也实现了一个简单的命令行方便测试。
与之前不同,这次我们可以依靠较为可靠的有线传输,因此为了更高效的传输我们对物理层进行了重做。Frame总体来讲模仿了以太网的格式:
由3个10101010组成,用以让接收方获知即将到来一个Frame。(1代表正电平,0代表负电平)
是10101011,用以让接收方准确知道Frame的开始点。(1代表正电平,0代表负电平)
物理层的Payload。在这次项目中,我们采用了Line coding即基带传输,使用4B5B与NRZI的结合来使得音频信号足够稳定,不会长期保持在一个电平上,进而增加传输的可靠性。另外,由于NRZ的特性,传输过程中电平不会保持在零电平上。
详细的讲,给定Payload,首先通过4B5B的转换,将其转换为不拥有超过3个连续0的串,然后设定一个初始相位(例如正电平),开始传输。过程中每遇到一个1,就改变相位。这样同一个电平最多只会持续3个bit的长度。
在硬件状况良好的情况下,我们可以靠2个sample来表达一个symbol。同时采样率为48000Hz,算得波特率是24000symbol/s。NRZI没有Overhead,4B5B的效率是0.8bit/symbol。这样理论瞬时数据传输速率可以达到24000symbol/s * 0.8bit/symbol = 19200bps = 19.2kbps。
我们也尝试过使用MLT-3(Multi-Level Transmit of 3 levels)Encoding,这是一种拥有4个相位(-1,0,+1,0)的Line coding,虽然传输效率不会得到提升,但是会让信号的整体频率下降至波特率的四分之一,对线材的要求更低。但实际测试后,发现对+1、0、-1的采样识别错误率较高,不如+1、-1实用,因此被废弃。
在这里根据项目要求,我们在MAC层做了ACK机制。由于被迫工作在自干扰环境下,且由于声卡采样率限制导致带宽极低,即便做了滑动窗口想必也很难将窗口设置在1以上,因此我们采用停等协议作为ACK机制的工作方式。MAC层Frame内容图示:
用以标志发送方和接收方。项目中用8bit表示MAC地址,因此最多支持256台设备。
用以标志Frame的类型。4bit表示,因此最多有16种。目前已经使用的共有如下几种:
用以标志当前包的序号,或者ACK的包的序号。4bit表示,因此范围是0 ~ 15。由于采用的是停等协议,sequence number仅用于接收方确认是否收到了重复的包,因此这一范围已经足够。
用以标志Payload的长度(bytes)。8bit表示,因此Payload长度只能在0 ~ 255 bytes之间。值得一提的是,除了Type = Data的Frame,其余Frame都不应该有Payload,即Data length = 0。
实际上,为了防止包过长导致传输时间较长从而导致受干扰或时钟不同步,Payload长度会被更进一步限制。不同电脑之间传输时,一般限制为128 bytes以内。
MAC层的Payload。
即一串CRC-32的校验码,校验范围是整个MAC层的包中,不包括Frame check sequence的范围。
根据测试,当ASIO的buffer size设置为128或64时,RTT可以做到40 ~ 50 ms。我们假定RTT为45ms。除此之外,我们设定最大Payload长度为128 bytes。每发完一个包都需要等待一个RTT来收ACK。
其中,传输128 bytes需要的时间是128 * 8 / 19.2 = 53.33 ms。
这样,整个MAC层的Throughput可以达到128 * 8 / (53.33 + 45) = 10.41 kbps。
实际上,最大包大小对速率影响极大,因此还是要以实际需要为准。例如当没有干扰、硬件状态良好时,可以采用更大的包大小。当要求可靠性或有干扰时,可以采用更小的包大小。
我们通过模仿半双工以太网的工作机制实现了CSMA/CD。链路层通过统合Rx(物理接收)和Tx(物理发送)来达到提高传输效率的目的。
Carrier sense,顾名思义,其核心在于感知。因此在接收端我们需要增加感知信道的功能。
在项目中,我们规定,当接收端连续收到一定数量(例如16个)的安静(绝对值小于某个阈值)的sample后,认为信道是空闲的。反之,一旦收到1个不安静(绝对值大于某个阈值)的sample后,认为信道是被占用的。其中阈值可以是,例如,0.2倍的标准电平。
额外的,当收到1个特别响(绝对值大于某个阈值,例如1.5倍的标准电平)的sample后,会触发一个Collision事件。此时我们认为Collision发生,因为只有Collision才会产生高于标准电平的信号。
由于不是随时能够发送,因此发送端有一个Queue用来缓存准备发送的包。在有新的包准备发送时,首先检查信道是否空闲。如果空闲则立即发送,如果不是则等到空闲再发送。
当包正在发送过程中,监听到了Collision事件时,立即取消发送。此时其他接收者会认为信道变得空闲,但包并没有接收完成,因此会立即认为接受失败。这里利用了NRZ的好处,即只要是零电平就是没有在传输,来避免了需要发送Jamming通知其他设备的必要。同时,发送端会选择Backoff时间后重新传输,或放弃传输。具体机制和以太网类似,仅仅是参数上有一些区别。例如,timeslot有所不同(理论上应该设为大于RTT,即50ms以上),最大的幂次应该降低(避免太长时间的等待),最大的尝试次数应该降低(避免太长时间的等待)。
CSMA/CD是对延迟极其敏感的。Athernet延迟太大,会导致接收端的感知太过滞后,变得不准确,甚至会降低效率。而我们又有ACK机制,大大提高了Collision的可能性。因此我认为在这个项目中实现这些并不是实用角度合理的,但确实可以学到很多。
这次Project还涉及到很多其他技术细节,例如管理接受进程、发送进程,物理发送、接收端的具体工作细节等等。除此之外还有一些方便使用的设计,例如支持把收到的信号作为音频录制下来方便调试,例如所有的参数都写入了配置文件,在运行时会进行读取,不需要重新编译,更方便调试。另外还有较为完善的程序使用体验,例如引导输入MAC地址,选择、配置声卡驱动,以及通过命令行操作等。对于这些细节,在此就不多做剖析了。
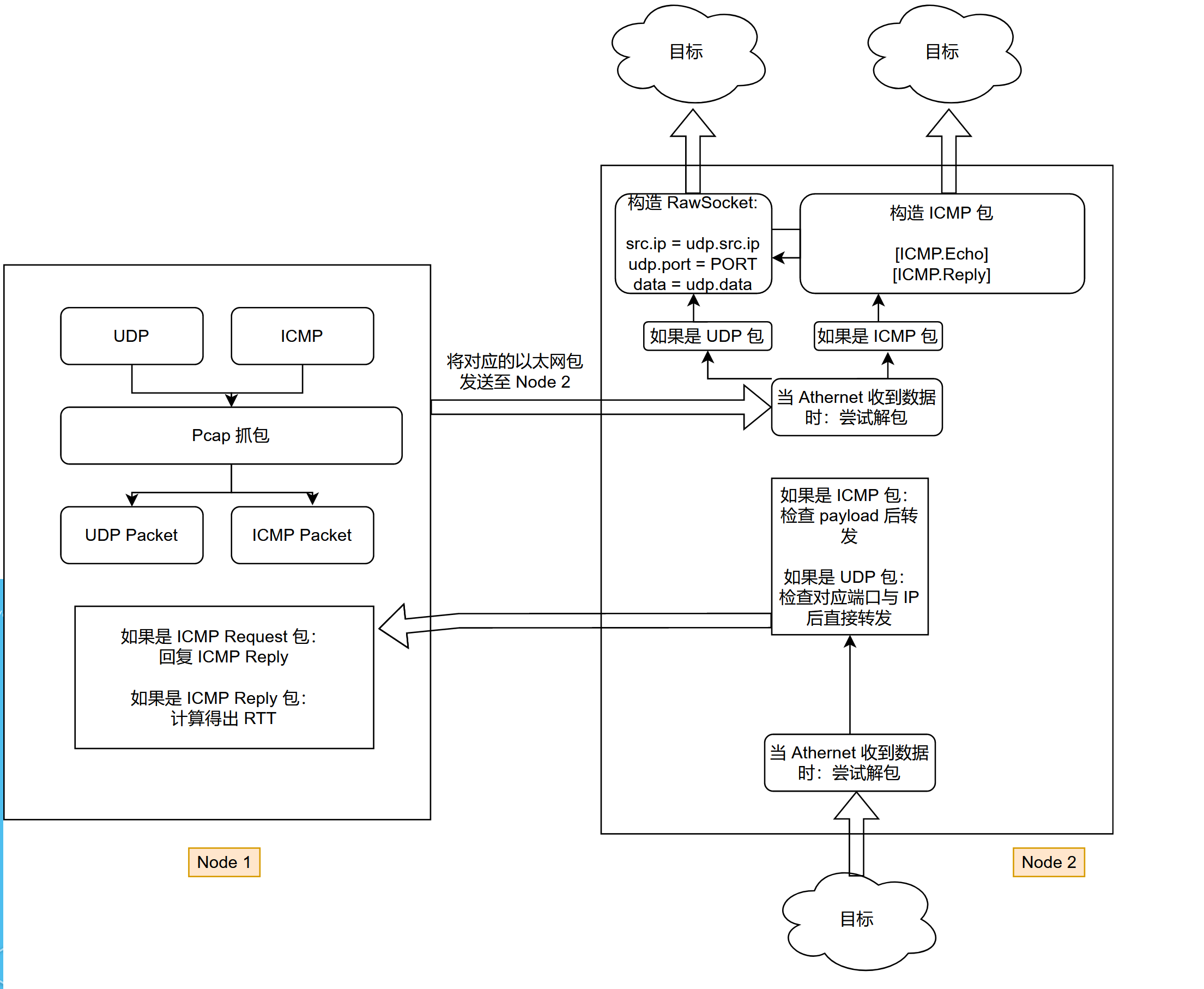
在 Project 3 中我们使用 PacketDotNet 库进行包的封装与解析,使用 SharpPcap 进行抓包,该库是一个 npcap 的 C# 接口,使用 System.Net 库进行 RawSocket 的构建。
对于发送 UDP,我们使用 PacketDotNet 进行构建包
public EthernetPacket ConstructUdp(byte[] dgram, string destination)
{
//construct ethernet packet
var ethernet = new EthernetPacket(PhysicalAddress.Parse("112233445566"), PhysicalAddress.Parse("665544332211"), EthernetType.IPv4);
//construct local IPV4 packet
var ipv4 = new IPv4Packet(IPAddress.Parse(IP), IPAddress.Parse(destination));
//construct UDP packet
var udp = new UdpPacket(12345, 54321);
//add data in
udp.PayloadData = dgram;
udp.UpdateCalculatedValues();
ipv4.PayloadPacket = udp;
ipv4.UpdateCalculatedValues();
ethernet.PayloadPacket = ipv4;
ethernet.UpdateCalculatedValues();
// Console.WriteLine(ethernet);
return ethernet;
}之后通过 Athernet 将 ethernet.data 传输至 Node2. 当 Node2 接收到 bytes 之后会进行解析,如果是一个 UDP 包,将会用 Socket 的方式将 接受到的 UDP.PayloadData 包入 Socket 由系统的网络栈发送,这样可以复用系统的数据链路层实现。
if (udpPacket != null)
{
// begin to send to Node 3
var server = new Socket(AddressFamily.InterNetwork,
SocketType.Dgram, ProtocolType.Udp);
server.Bind(new IPEndPoint(IPAddress.Parse(IP), 12345));
var endpoint =
new IPEndPoint(ipPacket.DestinationAddress, 54321);
server.SendTo(udpPacket.PayloadData, endpoint);
server.Close();
}反之,当 Node2 接受到一个 UDP 包的时候将会进行判断,如果 UDP 端口是预先确定的(12345 <-> 54321),则将整个 Ethernet 包通过 Athernet 转发至 Node1. Node1 将会进行解包。
ICMP 的实现与 UDP 一致
public EthernetPacket ConstructICMP(string destination, IcmpV4TypeCode icmpV4TypeCode)
{
//construct ethernet packet
var ethernet = new EthernetPacket(PhysicalAddress.Parse("112233445566"), PhysicalAddress.Parse("665544332211"), EthernetType.IPv4);
//construct local IPV4 packet
var ipv4 = new IPv4Packet(IPAddress.Parse(IP), IPAddress.Parse(destination));
ethernet.PayloadPacket = ipv4;
const string cmdString = "Hello CS120";
var sendBuffer = Encoding.ASCII.GetBytes(cmdString);
var headerBuffer = new byte[8];
var icmp = new IcmpV4Packet(new ByteArraySegment(headerBuffer));
ipv4.PayloadPacket = icmp;
icmp.TypeCode = icmpV4TypeCode;
icmp.Checksum = 0;
icmp.Sequence = 1;
icmp.Id = 1;
icmp.PayloadData = new byte[]{0xff};
byte[] bytes = icmp.Bytes;
icmp.Checksum = (ushort)ChecksumUtils.OnesComplementSum(bytes, 0, bytes.Length);
ipv4.UpdateCalculatedValues();
ethernet.UpdateCalculatedValues();
return ethernet;
}这里有一个问题在于 PacketDotnet 对于 ICMP 的 UpdateCalculatedValues() 函数实现有误,需要手动更新 ICMP 中的 Checksum
之后通过 Node2 发出
if (icmpPacket is {TypeCode: IcmpV4TypeCode.EchoRequest or IcmpV4TypeCode.EchoReply})
{
Console.WriteLine(icmpPacket.ToString());
var s = new Socket(AddressFamily.InterNetwork,
SocketType.Raw, ProtocolType.Icmp);
var a = new Random().Next(20000, 65536);
var b = new Random().Next(20000, 65536);
s.Bind(new IPEndPoint(IPAddress.Parse(IP),a
));
Debug.Assert(icmpPacket != null, nameof(icmpPacket) + " != null");
s.SendTo(icmpPacket.Bytes,
new IPEndPoint(ipPacket.DestinationAddress,
b));
s.Close();
}在 Windows 中,需要以管理员权限运行,并且在 高级防火墙设置 中禁止 ICMP inbound 以防止系统回复 ICMP.
在 Project 4 中,我们组进行了多种方法的讨论,最后选择实现了其中较为简单的方式,在此将会记录三种不同的思路
首先,在 Node1 上使用系统自带的 TCP Listener 进行端口监听。当可以从中读到信息时,进行 Parse. 我们实现了一个不完全的 FTP 指令 Parser,将 Parser 过的 FTP 指令通过 Athernet 发至 Node2. 在 Node2 上使用我们自己实现的 FTP 客户端进行与 目标 FTP 的通信。将收到的信息通过 Athernet 发往 Node1. Node1 再通过 TCP Listener 写回。
特别的, PASV 指令将会开启一个新的 TCP Listener 线程。通过对 PASV 返回消息的 Parse,我们可以一对一的开启一组端口映射,同时在 Node1 的 TCP Listener 和 Node 2 的 FTP 客户端中的 TCP Client 中。
关于如何区分 Athernet 中 FTP Message TCP Listeners 的问题,我们使用 Magic byte 进行区分,当首位 byte 为 0xff 时,就放入队列中供 Another TCP 调用。
好处在于可以略去 TCP 协议栈,并且兼容 FTP Client。在实现过程中,因为 TCP Listener 写的过程中无法一次性将栈中的数据全部写出而鲁棒性不佳。
通过改写路由表,route add 10.11.135.168 mask 255.255.255.255 10.11.135.1,使 loop back 的包经过网卡,得以被 pcap 捕获。
在实现过程中,抓包 TCP 中出现多个包,并且无法使用 Socket 发送,因此该方案被搁置。
微软在 Windows10 之后提供了一种简化的网络驱动编程方式在 netcx 和 NetAdapter-Cx-Driver-Samples, 可以实现基于 AtherNet 的网卡驱动。







